반응형
matlab을 이용해서 그래프를 그릴 때 그래프의 개형만 그리고 싶을 뿐, 구체적인 눈금과 값을 표현하고 싶지 않을 때가 있습니다. 별다른 조치를 하지 않으면 그래프에는 항상 눈금과 값이 표현됩니다. 다음 matlab 코드로 간단한 지수함수의 그래프를 그려보겠습니다.
|
1
2
3
4
|
x = 0:0.01:5;
y = exp(x);
plot(x, y, 'r-')
|
cs |

보시다시피 눈금과 값이 나타나 있습니다. 만약 눈금은 내비두고, 값은 나타나지 않게 하려면 한 줄의 코드를 추가해주면 됩니다.
|
1
2
3
4
5
|
x = 0:0.01:5;
y = exp(x);
plot(x, y, 'r-')
set(gca,'XTickLabel',[],'YTickLabel',[])
|
cs |

눈금은 그대로 있지만, 값이 지워졌죠?
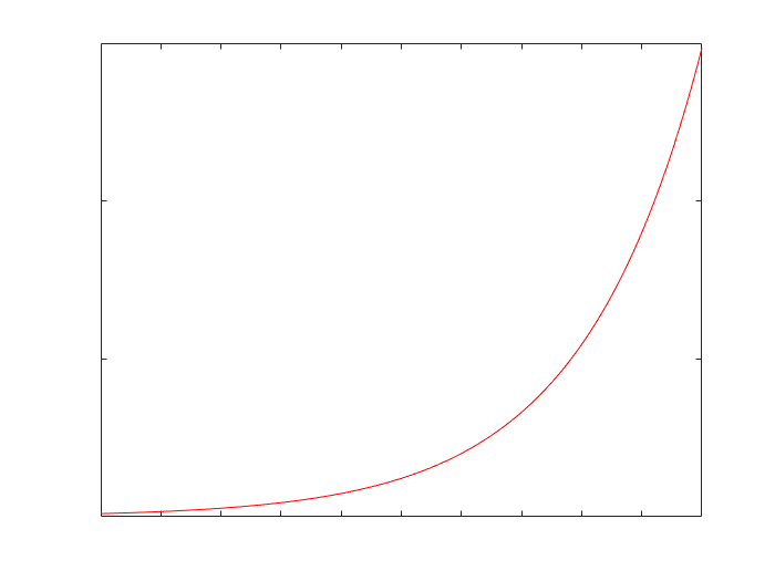
마지막으로 눈금도 지우고 싶다면, 마지막 줄을 다음과 같이 바꿔주면 됩니다.
|
1
2
3
4
5
|
x = 0:0.01:5;
y = exp(x);
plot(x, y, 'r-')
set(gca,'xtick',[],'ytick',[])
|
cs |

이제 그래프의 개형만 표현되었습니다. 생각보다 유용하게 쓰일 수 있는 코드들이니 필요하실 때 사용해보시기 바랍니다.
'Dev > matlab' 카테고리의 다른 글
| [MATLAB] 그래프 xlabel, ylabel 폰트 사이즈 변경하는 방법 (0) | 2020.09.02 |
|---|---|
| [MATLAB] table의 cell 안에 있는 char 형 데이터 접근하기 (0) | 2020.08.13 |
| [MATLAB] csv 파일을 readtable 함수로 읽기 (0) | 2020.08.13 |
| [MATLAB] python의 넘파이 배열을 담은 .npy 파일을 matlab에서 읽기 (0) | 2020.08.11 |
| [MATLAB] 그래프를 그릴 때 유용하게 사용되는 linspace 함수 (0) | 2020.06.30 |
| [MATLAB] 데이터 정렬하기, sort 함수 (응용: 학점 부여 프로그램) (0) | 2020.06.04 |
| [MATLAB] 이미지 크기 조정하기, imresize 함수 (0) | 2020.05.29 |
| [MATLAB] 숫자와 문자의 조합으로 구성된 문자열에서 숫자와 문자를 각각 추출하려면? (질문에 대한 답변) (2) | 2020.05.22 |