저는 예전에 생각하기에 방문수가 늘면 애드센스 수익은 기하급수적으로 늘 것이라고 생각했습니다. 아래 그래프처럼 방문수가 늘어나면 수익이 늘어나는 속도는 급속도로 빨라질 것으로 예상했습니다.

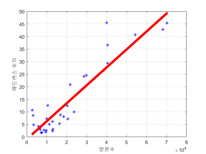
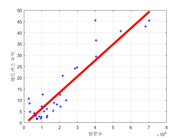
그런데 블로그를 운영해오면서 깨닫게 된 것은 그렇지 않다는 것입니다. 방문수와 애드센스 수익은 강한 선형(linear) 관계를 갖고 있습니다. 무슨 말인지 제 블로그 실제 방문수와 애드센스 수익을 산포도(scatter plot)로 나타낸 것을 통해 확인시켜 드리도록 하겠습니다.

이 분포는 1차 함수에 의해서 모델링 또는 피팅이 가능합니다. 이것이 무슨 뜻인가하면 위 분포는 직선으로 대략적으로 표현이 가능하다는 뜻입니다. 다음과 같이 말이죠.

따라서 우리는 미래의 수익을 대략적으로 예상할 수 있습니다. 물론 수익에 영향을 미치는 다양한 요소가 있지만, 여기서는 방문수만 생각하겠습니다.
1) 현재 월 방문수가 만명인데 애드센스 수익이 10달러라면, 월 10만명이 들어올 때는 100달러 정도의 수익이 발생한다고 볼 수 있습니다.
2) 현재 월 방문수가 만명인데 애드센스 수익이 100달러라면, 월 10만명이 들어올 때는 1000달러 정도의 수익을 예상할 수 있습니다.
각 블로그마다 수익과 관련된 상수가 있는 것처럼 보입니다. 그것을 저는 수익 상수라고 부르고, $\alpha$로 표기하겠습니다. 엄밀히 따지면 상수는 아니지만, 그 값이 크게 변하지는 않는 것으로 보입니다.
(애드센스 수익) = $\alpha$ x (방문수)
이 알파가 큰 블로그가 수익을 많이 내는, 수익을 많이 낼 잠재력이 있는 블로그라고 볼 수 있습니다. 이 알파는 이렇게 계산할 수 있습니다.
$\alpha$ = (지금까지 애드센스 총 수익) / (애드센스 광고를 게재한 이후 방문수 총합)
제가 운영하고 있는 비스카이비전의 경우 $\alpha = 6.8185e-04 = 0.00068185$입니다. 이것에 방문수를 곱하면 대략적으로 수익이 맞습니다. 올해(2020년) 6월의 경우 제 블로그 애드센스 수익은 45.36달러였습니다. 그리고 6월 월방문수는 70208명이었습니다. 70208명에 제 블로그 수익 상수 $\alpha$를 곱하면, 47.87달러가 나옵니다. 실제 수익과 거의 비슷한 것을 확인할 수 있습니다.
제 블로그의 수익 상수 $\alpha$는 굉장히 작은 편입니다. 학술적인 내용을 다루는 블로그는 대체적으로 수익 상수가 작은 편입니다. 만약 제 블로그에서 월 1000달러의 수익을 내려면, 월 방문수가 백오십만명 정도 되어야 가능합니다. 하루에 약 5만명이 들어와야 한다는 소리죠. 지난 달에 하루 평균 약 2300명 정도 들어왔으니, 현재로서는 방문수가 20배 정도는 성장해야 가능한 일입니다.
여러분의 수익 상수는 얼마나 되시나요? 한번 계산해보시고, 그 상수가 여러분 블로그의 수익을 대변하고 있는지 확인해보시기 바랍니다. 해보신 분들은 댓글로 그 수익 상수를 남겨주시면 감사하겠습니다. 제 블로그의 수익 상수보다 10배 정도 크시다면($\alpha = 0.007$), 수익을 내기에 적합한 블로그라고 생각하셔도 좋습니다.
그런데 표본이 너무 적으면 이 수익 상수가 그렇게 정확하지 않을 수 있습니다. 저는 33개월의 데이터를 가지고 이 수익 상수를 계산했습니다. 표본은 많으면 많을수록 좋습니다. 최소 12개월 정도의 데이터는 있어야 믿을 만한 수익 상수를 계산할 수 있지 않을까 싶습니다. 그런데 한 두 개월 정도 방문수에 비해 이상할 정도로 수익이 많았거나 적었다면 그에 대한 데이터는 제거하고 계산하는 것이 더 낫습니다. 이상치(outlier)들이기 때문입니다.
'Life > 일상' 카테고리의 다른 글
| 시속 2마일로 아주 느리게 가더라도.. (4) | 2020.07.24 |
|---|---|
| 저희 할아버지가 정성껏 농사지으신 정선 마늘 팝니다! (판매완료) (6) | 2020.07.19 |
| 스스로 죽음을 택해도 된다는 그 악마의 속삭임. (8) | 2020.07.10 |
| 기계보다는 사람이 맞이해주는 카페를 가고 싶다. (2) | 2020.07.09 |
| 혐오는 필요하다. 그러나 혐오보다는 사랑하는 일에 시간을 사용하자. (2) | 2020.07.08 |
| 올해의 색 클래식 블루로 티스토리 블로그 꾸며봤습니다 (2) | 2020.07.03 |
| 구글 애드센스 실적 카드 읽는법(CPC, 페이지 CTR, 페이지 RPM 등) (0) | 2020.06.23 |
| 크롬에서 북마크바가 사라졌을때 대처방법 (0) | 2020.06.20 |